微信服务号
微信订阅号
就诊须知
住院须知
门诊就诊须知
出诊信息
预约挂号
电话预约
微信预约/医院APP
活动公告
医院义诊公告
重大活动公告
楼层分布
院区整体平面图
门诊平面图
楼层分布图
医保专区
医保政策
医保动态
投诉接待
投诉接待管理制度
投诉接待工作流程
投诉电话公示
医疗纠纷处理流程
医疗投诉调解处理流程图
交通指南
患者招募
医院活动公告
患者满意度
门诊患者满意度
住院患者满意度
注:当天专家出诊情况,请以实际出诊为准。
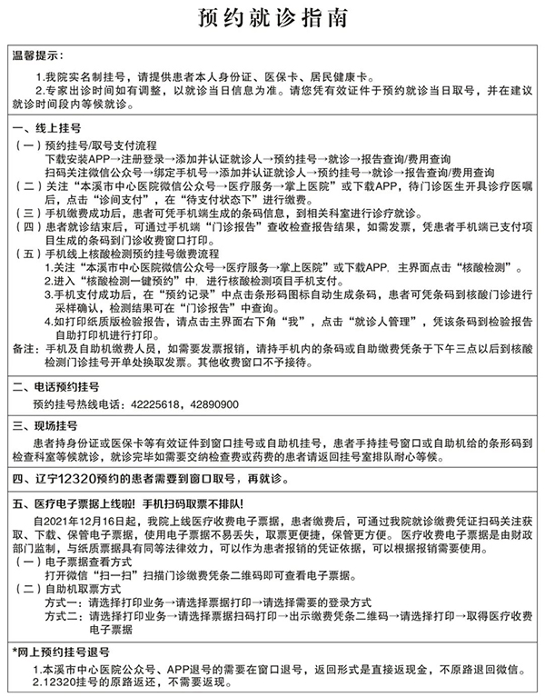
预约就诊
上一篇: 广而告之:本溪市中心医院儿科门诊及病区搬迁通知
下一篇: 本溪市中心医院诊疗公告